- Program Notes
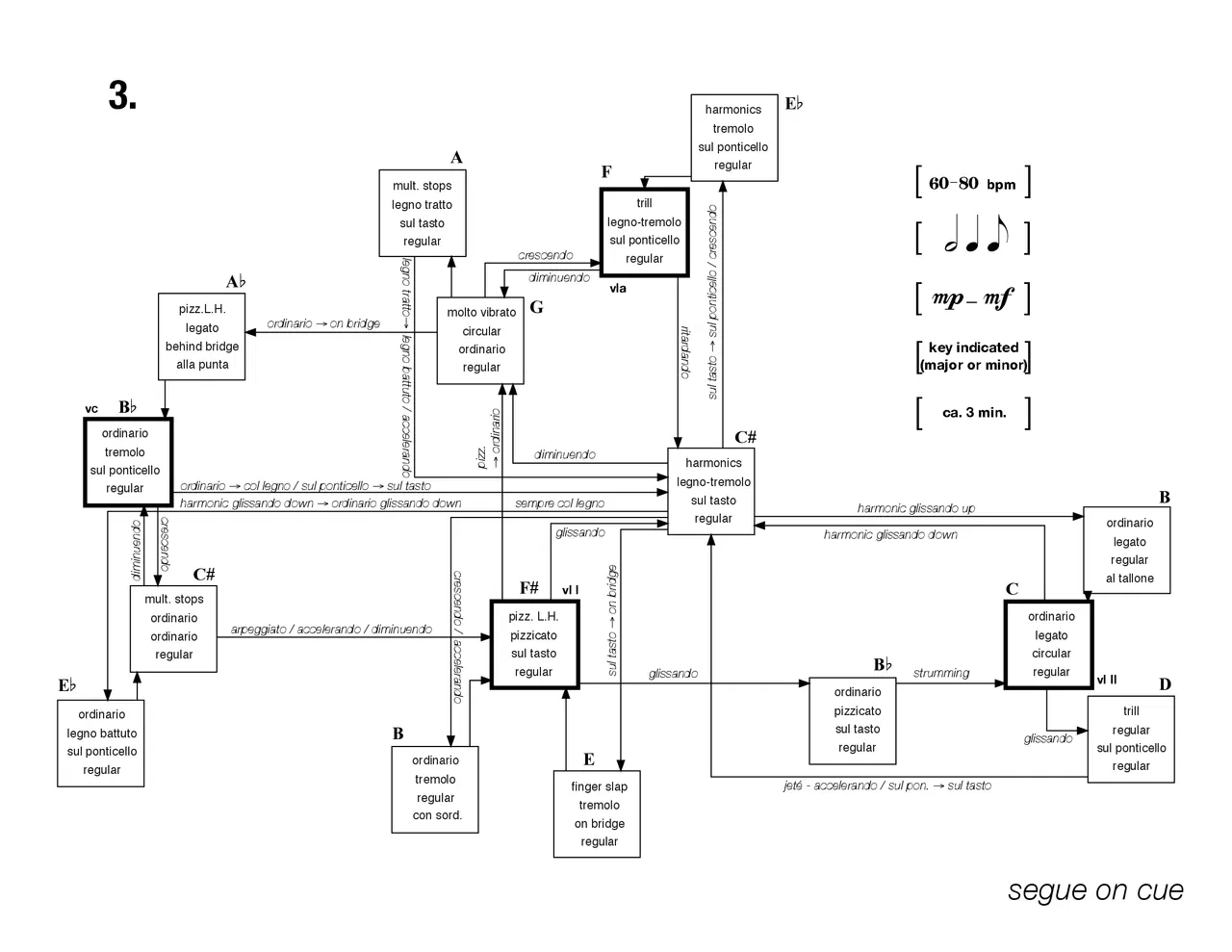
- Le Scatole dei Desideri (The Boxes of Desires) is a piece where the performers, like musical genies, fulfill a desire to create sounds in an infinite combination of possibilities and an everchanging palette of gestures.
The score consists of graphs made of an ensemble of boxes connected by directional paths where each box contains specific information on what sort of gesture the performer will execute. Details of gestures and paths are free choices of the instrumentalists, and the composition emerges from the complex network of decisions that the performers take. Although the piece follows an abstract A-B-A’-coda form, the results of each execution are unpredictable given the active role of the string players in shaping the musical discourse.
- Recording Notes
- Recorded live on June 2, 2023 at the Santa Fe Institute, Sante Fe, NM (USA)
- Performer Credits
- Chatter String Quartet/David Felberg, Elizabeth Young, Laura Steiner, Amy Huzak